MP1584EN

для временного размещения всего на свете
Ответить
TechMike
Site Admin
Сообщения: 245
Зарегистрирован: Вт окт 06, 2009 3:37 pm
Контактная информация:

MP1584EN

Сообщение TechMike »

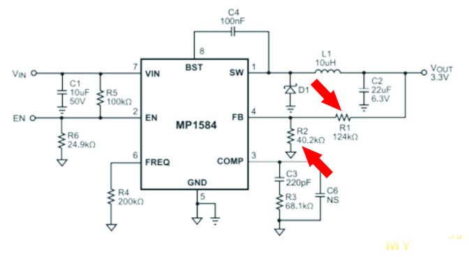
Номиналы резистора R1 для dc-dc MP1584EN купленного в китае https://aliexpress.ru/item/32646325986. ... 9639094080
Uвых - R1
6в - 53,3ком
5в - 44ком (11к - 5.4в, 10к - 5.6в))
5.1в - 45ком
5.26в - 47ком
3.4в - 22к+5,1к = 27,1K
633633.jpg
633633.jpg (28.88 КБ) 38982 просмотра
242330.jpg
242330.jpg (70.73 КБ) 38982 просмотра
TechMike
Site Admin
Сообщения: 245
Зарегистрирован: Вт окт 06, 2009 3:37 pm
Контактная информация:

Re: MP1584EN

Сообщение TechMike »

Ответить